欢迎来到安阳学院职业教育学院 今天是:
2017年11月30日星期四22:13:55
首页
学院概况
学院简介
领导班子
组织机构
学院文化
学院新闻
党建工作
党务工作
师资队伍
学工风采
教师风采
教学科研
教学安排
实习实训
对口升学
学生工作
团学活动
奖优助困
心理健康
办事指南
创新创业
国家政策
常用下载
您现在的当前位置:
首页
-->
通知公告
通知公告
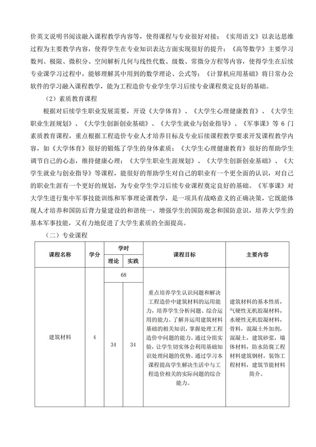
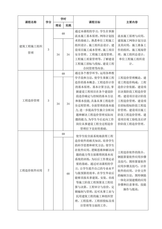
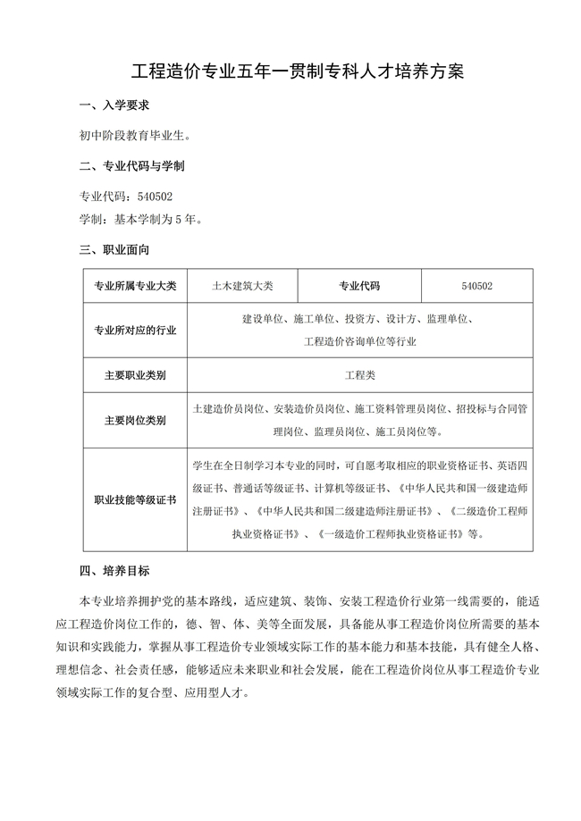
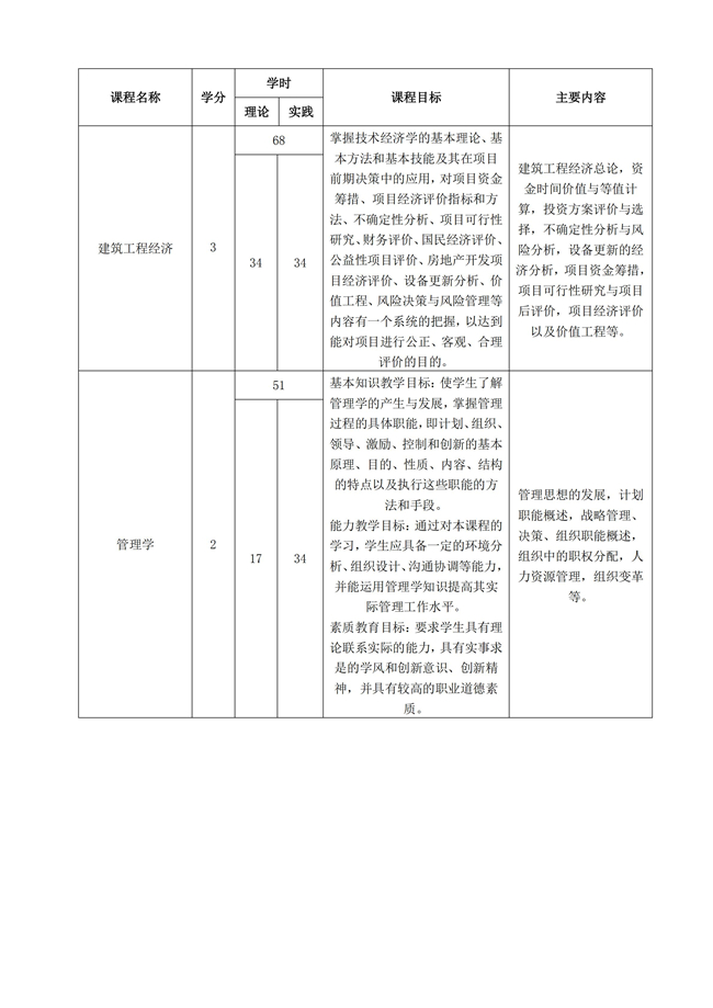
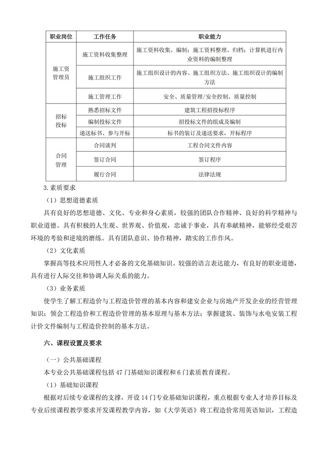
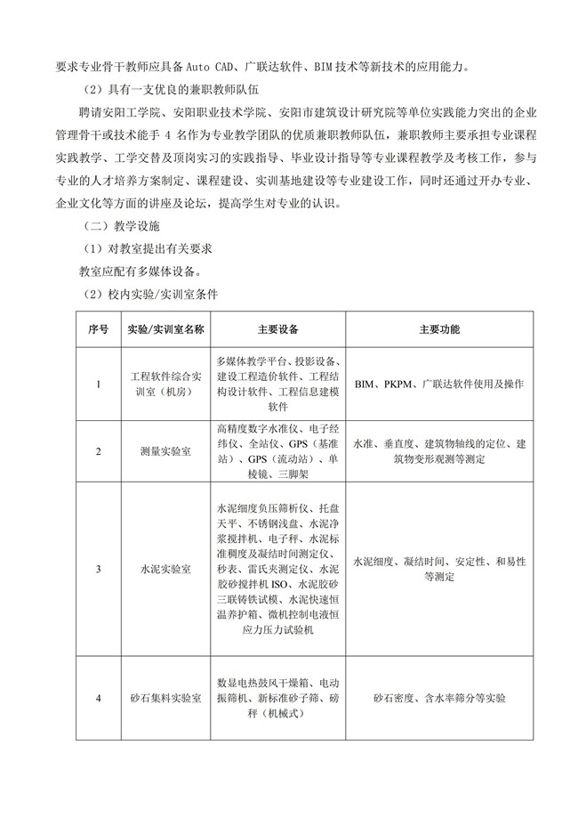
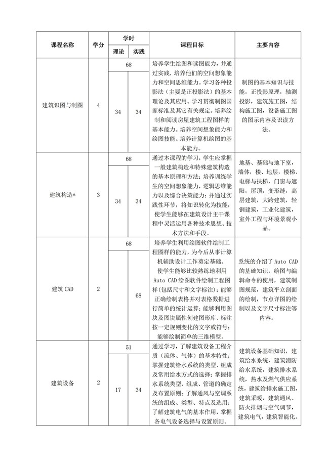
安阳学院职业教育学院工程造价专业五年一贯制专科人才培养方案
来源:
时间:
2019-08-23
浏览:
上一篇:
安阳学院职业教育学院国际经济与贸易专业五年一贯制专科人才培养方案
下一篇:
安阳学院职业教育学院高星级饭店运营与管理专业三年制中专人才培养方案